
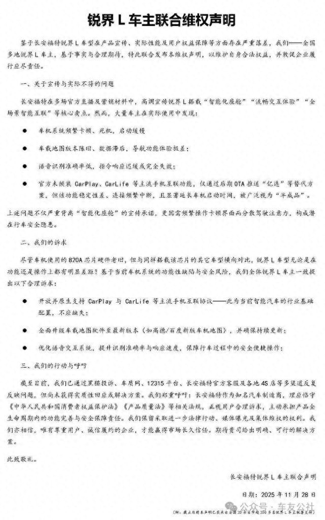
11月28日,长安福特锐界L车主发布集体维权声明,就车机问题导致行车过程的安全隐患,向长安福特品牌明确提出核心诉求。主要包括开放并原生支持 CarPlay 与 CarLife 等主流手机互联协议、全面升级车载地图软件至最新版本、优化语音交互系统等。
车友公社了解到,截止声明发布之日,长安福特锐界L因车机功能缺失、频繁卡顿造行驶过程中安全隐患,已引发全国超200名车主集体维权,而这一数字仍在持续增加。

随着长安福特车主对于此集中问题的投诉维权,长安福特在黑猫等投诉平台的投诉量激增。在黑猫投诉平台上最新的汽车投诉周榜和月榜中,长安福特均为黑榜第一。


对话维权车主:
承兑2年未兑现,安全隐患成煎熬
“出厂自带的阉割版无线亿联,严重影响驾驶安全,厂家承诺的不定时更新车辆软件缺陷也并未付出行动。”提及自己的2023款锐界L混动四驱ST-Line版,江苏省常州市的姚先生(化名)满是无奈。他告诉记者,2023年购车时,销售明确告知车辆支持OTA升级,厂家会不定期更新维护系统,但两年过去,车机系统毫无进展,卡顿、断联问题依旧,调整空调都要在卡顿的屏幕上反复操作,分心驾驶的风险让他每次出行都提心吊胆。

(车主提供车机卡顿问题照片)
同样焦虑的还有北京车主李先生(化名),今年3月购买锐界L时,正是被厂家“可通过OTA远程升级支持更多应用”的宣传打动。可提车后才发现,车机不仅频繁卡顿,还缺少CarPlay、CarLife等主流手机互联功能,“当初看中的智能化体验,现在全成了麻烦”。

(锐界L车型)
浙江省金华市的车主云飞扬(化名)则在一次次沟通中耗尽了耐心。他的2023款锐界L两驱豪华款购于2024年3月,购车时销售人员承诺的“OTA远程升级拓展应用”,成了他长期的期待。2025年11月28日,他再次联系厂家客服,得到的回应是:“研发、法规、测试部门都在推进相关工作,锐界L的OTA升级已在计划中,因涉及多部门协同,时间确定后会第一时间通知。”面对这番官方说辞,云飞扬忍不住发问:“车主们盼了这么久,到底什么时候是个头?”

(车主与客服沟通记录)
事件追溯:
“智能化座舱”不智能,“永久OTA 维护”成泡影
长安福特曾在直播中高调宣传该车配备“智能化座舱系统”,并承诺提供“永久OTA系统维护”,这一宣传正是不少车主下订的“强心针”。车友公社了解到,引发集体投诉的锐界L搭载的是高通骁龙820A处理器,在实际使用中,这款处理器直接导致了车机频繁卡顿、地图导航卡死、智能语音指令无法执行等问题。

(车主提供车机卡死视频)
更让车主不满的是互联功能的缺失。尽管部分车型后期通过OTA推送了“亿连”互联功能作为替代,但该功能被车主普遍吐槽为“半成品”——连接频繁中断,还会显著延长车机启动时间,与主流的CarPlay、CarLife体验相去甚远。加之车辆未设置空调物理按键,车主在行车中需反复操作卡顿的车机调整空调设置,进一步加剧了行车安全隐患。

(车主群中激烈讨论)
车主魏先生(化名)告诉车友公社,早在2022年,部分车主就已就处理器性能及互联功能问题向厂家反馈。若当时长安福特能及时响应,更换性能更优的8155处理器并完善互联功能,完全可以避免如今的维权风波。

(车主提供车机后台相关数据)
然而,截至目前,车主们通过黑猫投诉、车质网、厂家客服及4S店等多渠道反馈,均未获得实质性解决方案。

(车质网车主投诉列表)
持续跟进:
蒙迪欧也存在类似问题,厂家暂无明确回应
带着车主核心诉求,车友公社第一时间拨通长安福特官方客服电话951995沟通事件进展及解决方案,客服工作人员回应称已详细记录相关情况并同步上报至相关部门。但截至发稿,车友公社及车主均未收到长安福特针对上述问题与诉求给出的正式回应与明确解决方案。
车友公社在采访中了解到,长安福特旗下另一款车型——蒙迪欧也存在车机导致安全隐患的问题,目前大量蒙迪欧车主正在向车友公社反映维权诉求。
关于长安福特此次集体维权事件的动态,车友公社将持续关注。
万隆优配提示:文章来自网络,不代表本站观点。